试用&购买
|
快捷登录
九维iTV云登录
iRouter云登录
客控管理云登录
洗衣机对接登录
代理商登录
首页
产品
互动电视
路由及网络管理
无线WiFi
网络电话
光纤组网
客控系统
互动电视服务器系列
本地部署
高清编码器系列
机顶盒系列
光猫融合终端系列
无线路由融合终端系列
iTV网关系列
配合iTV云使用
私密投屏网关系列
配合iTV云使用
AI语音遥控器
路由器系列
融合业务服务器系列
酒店多业务服务器
无线AP系列
路由系统中SIP服务
FXO语音网关系列
GPON OLT系列
无线光猫系列
光猫助手
智能客控模组
智能开关面板系列
智能窗帘电机
单路智能控制器
智能插座
方案
IPTV解决方案
IPTV运营商解决方案
星级酒店互动电视解决方案
连锁酒店互动电视解决方案
民宿互动电视解决方案
医院互动电视解决方案
远程视频教学解决方案
校园IPTV解决方案
三网融合解决方案
基于PON网络的酒店三网融合解决方案
光猫集中管理解决方案
电视电话融合解决方案
基于网线组网的酒店三网融合解决方案
酒店小全光方案
客控系统解决方案
秒开智能客控方案
|- 离线音控酒店智能客控解决方案
|- 在线音控的酒店智能客控解决方案
|- 无零线改造为智能客控方案
秒开智能客控商务合作方案
商务
下载
帮助
技术支持
秒开IPTV手册
秒开iRouter路由手册
秒开智能客控系统手册
试用&购买
九维iTV云登录
iRouter云登录
客控管理云登录
洗衣机对接登录
代理商登录
电视电话融合解决方案
适用于各类酒店、养老院、洗浴中心等客房同时需要互动电视和内线电话的用户。
咨询专家
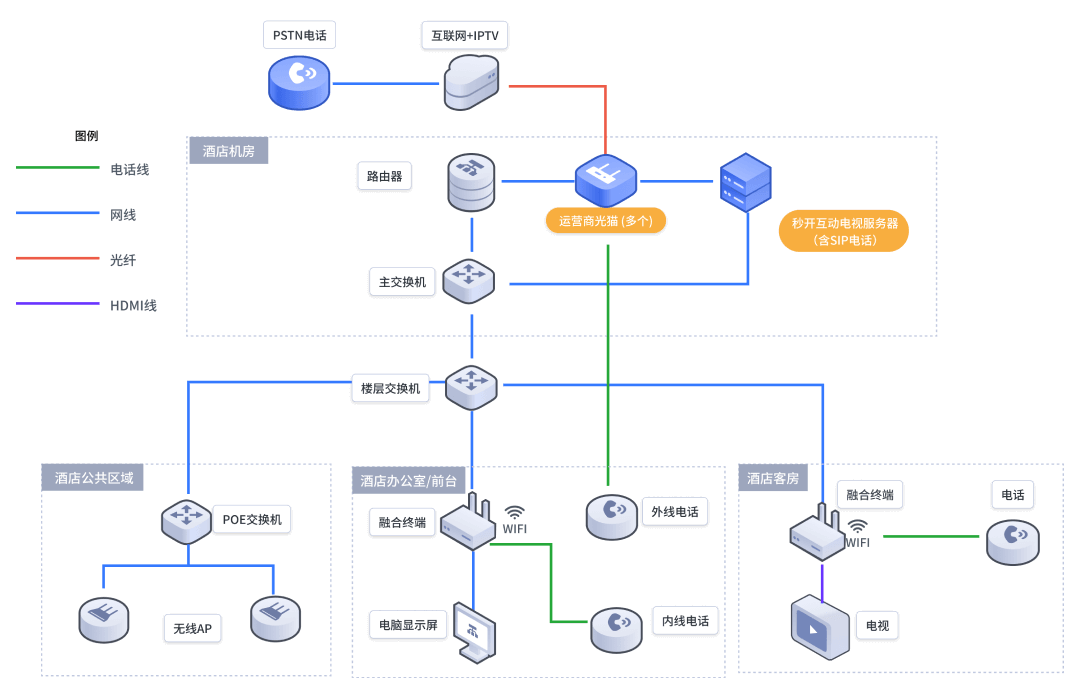
方案架构
网络及WiFi方案
网络采用网线组网或光纤组网,酒店和办公室的各房间的网络接入、WiFi覆盖及电话接入采用融合终端来实现,公共场所WiFi由无线吸顶AP。
互动电视方案
直播节目从电信运营商采集(通过运营商光猫采集组播源),建议配多台光猫,采集后节目都输入秒开互动电视服务器,房间融合终端内含机顶盒功能(内置秒开APK),可以直接接电视机使用。
电话系统方案
由秒开互动电视服务器内置的SIP电话系统构建VOIP电话系统,实现内网电话功能。该功能实现分机设置管理、设置定时呼叫(如叫早服务等)。前台和办公室外线电话可以单独接入,外线电话直接从运营商光猫中接入。所有电话机均是模拟电话机,直接接入融合终端的电话口。
方案优势
电话叫早
全部产品IP化,高度集成,全部业务打通并融合,可实现在电视上实现预订电话叫早服务。
高性价比
一机提供互动电视和内线电话业务,设备少、布线少,组网成本低,投资少,性价比高。
远程管理
方便维护和管理,提供一站式远程管理方案。
现在开始
满足您的需求是我们存在意义,让您满意就是我们努力目标,您有任何需求,请拨打热线电话,咨询工程师即刻为您解答
联系热线:
400-969-2918